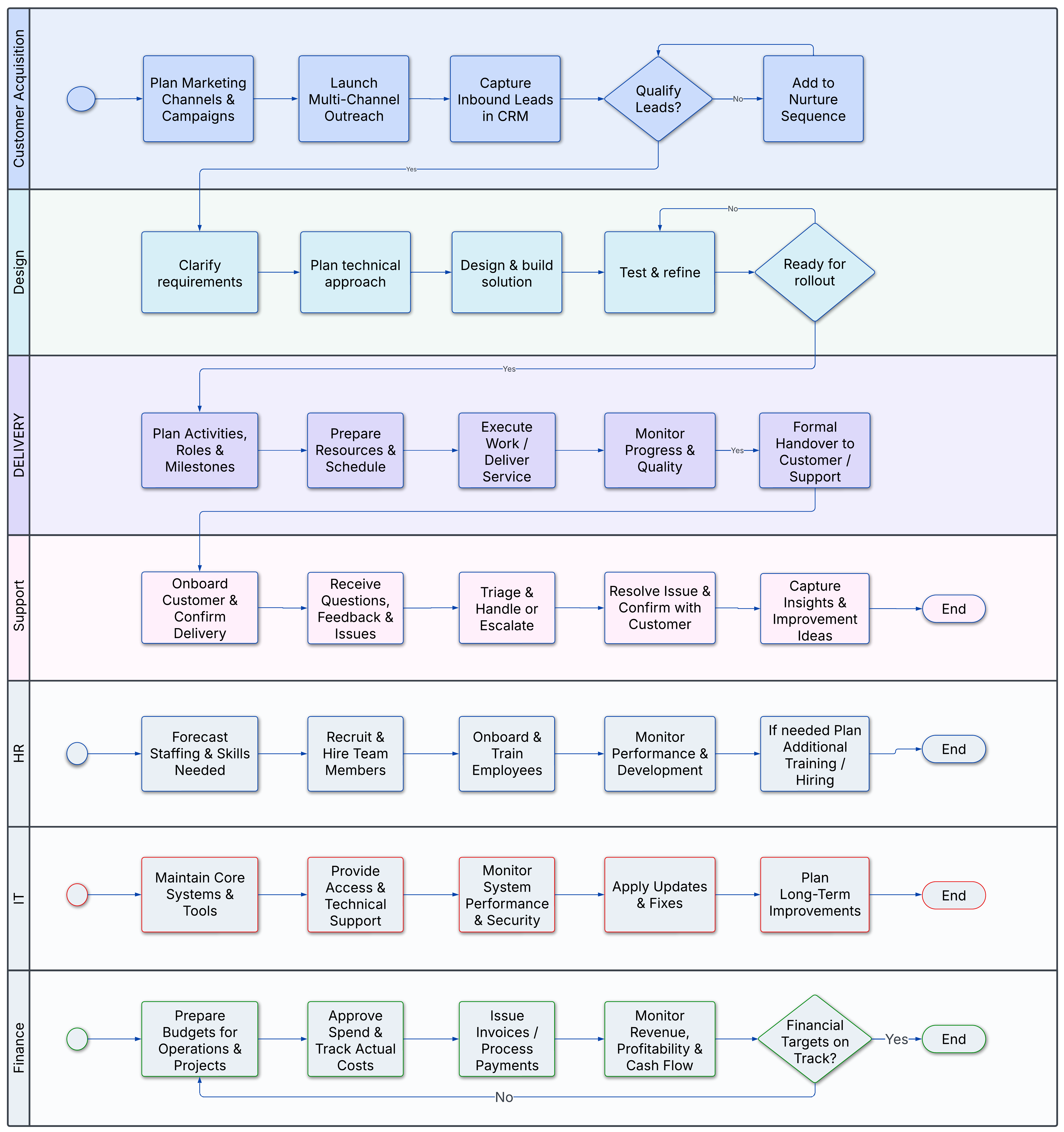
With a clear picture of how the business runs, we translate what we’ve learned into a visual model of your operations. This “Ops Canvas” makes workflows visible end-to-end, showing how customers are acquired, services are delivered, and customers are supported. By mapping every step, we can clearly see where AI can remove friction, reduce repetition, and create new opportunites for growth.
Our Mapping Process

Build an Ops Canvas of acquisition, fulfillment, and support flows
Tag bottlenecks and inefficiencies in current processes
Identify steps that are repetitive, manual, or error-prone
Highlight opportunities to expand revenue growth and scale with AI
Outcomes

A clear, visual representation of how work flows across the organization
Pinpointed areas where AI can have the greatest effect
Early prioritization of high-impact opportunities
A shared operational model that aligns leadership and teams