Queen Anne Pillow and Moso Pillow are sister companies that provide specialized pillows and other unique bedding products. Both companies were growing quickly, but operations, inventory planning, and retailer outreach relied heavily on manual work that absorbed a large portion of the team’s week. New Clarity conducted an AI Audit and Strategic Plan to identify automation opportunities, opportunities to increase revenue, quantify time savings and revenue uplift potential, and sequence all initiatives into a clear implementation roadmap.
Travis reported that the plan was immediately useful and began executing items from the roadmap right away.

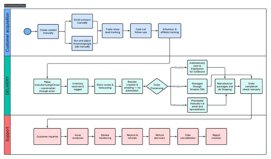
A review of both brands revealed several constraints rooted in manual operations.
The team spent a large portion of each week performing inventory checks, estimating forecast needs, reviewing Amazon FBA levels, generating labels, and coordinating shipments with the manufacturer. These tasks pulled them away from strategic brand-building and slowed response time to market signals.
Retailer outreach was also highly manual. The team manually drafted emails for a list of eight hundred prospects, performed follow up using spreadsheets, and had limited visibility into engagement or lead productivity. Without a CRM or automated sequencing, opportunities were missed and follow through was inconsistent.
Customer support questions all routed to customer service manually which created delays during peak workload periods. Reviews had to be manually monitored across Amazon and required constant refreshes.
Reporting was also entirely manual. Sales, inventory, email engagement, and advertising data were scattered across Amazon, Shopify, Mailchimp, and spreadsheets. The lack of a centralized data layer limited insight into performance trends and reduced the team’s ability to make informed decisions quickly.
All of these issues pointed to the same root constraint. The business needed systematic use of AI to reduce repetitive work, improve accuracy, increase revenue leverage, and create a more scalable operational engine.

New Clarity produced a comprehensive AI strategy focused exclusively on automations and intelligence systems that reduce workload and increase revenue output. Each initiative included estimated time saved, projected revenue lift drivers, and a clear explanation of how work would change once implemented.
The strategy begins with a modern CRM that centralizes prospects, automates follow ups, and uses AI to score leads and draft personalized messages. This replaces spreadsheet based workflows and reduces weekly email creation and lead management time across the team. Personalization and consistent follow through create a meaningful increase in retailer conversion rate.
The companies send recurring outreach campaigns to retailers. AI writing tools allow the team to draft personalized messages in minutes rather than hours, test subject lines automatically, and tailor messages to buyer persona and engagement history. This reduces weekly writing time and increases conversion due to more relevant messaging and consistent sequencing.
Forecasting was previously based on manual checks and intuition. The AI driven approach uses historical sales trends, seasonal patterns, product velocity, promotions, and external category signals to produce accurate demand predictions. This reduces the manual review burden and minimizes the risk of Amazon stock outs which protects search ranking and ensures consistent revenue flow.
The strategy outlines a fully automated workflow for Amazon restocking. It retrieves current FBA levels, calculates recommended replenishment quantities, generates shipment plans and labels, and forwards documentation to the manufacturer. This replaces hours of routine weekly work and creates a more stable pipeline for inventory movement.
A customer facing AI agent can answer common questions, provide guidance on product selection, and route complex issues to the team. This reduces the volume of questions Travis has to personally answer and improves response speed for customers.
AI tools continuously monitor Amazon reviews and other feedback channels, automatically surfacing negative comments, emerging product themes, and potential defects. This replaces manual checking throughout the day and allows issues to be addressed sooner.
To support all AI systems, the plan includes the creation of a centralized data layer. This pulls information from Shopify, Amazon, Mailchimp, advertising tools, and the CRM into a single dashboard. Reporting time drops significantly and the team gains real time insight into sales, forecasting accuracy, marketing performance, and retailer pipeline health.

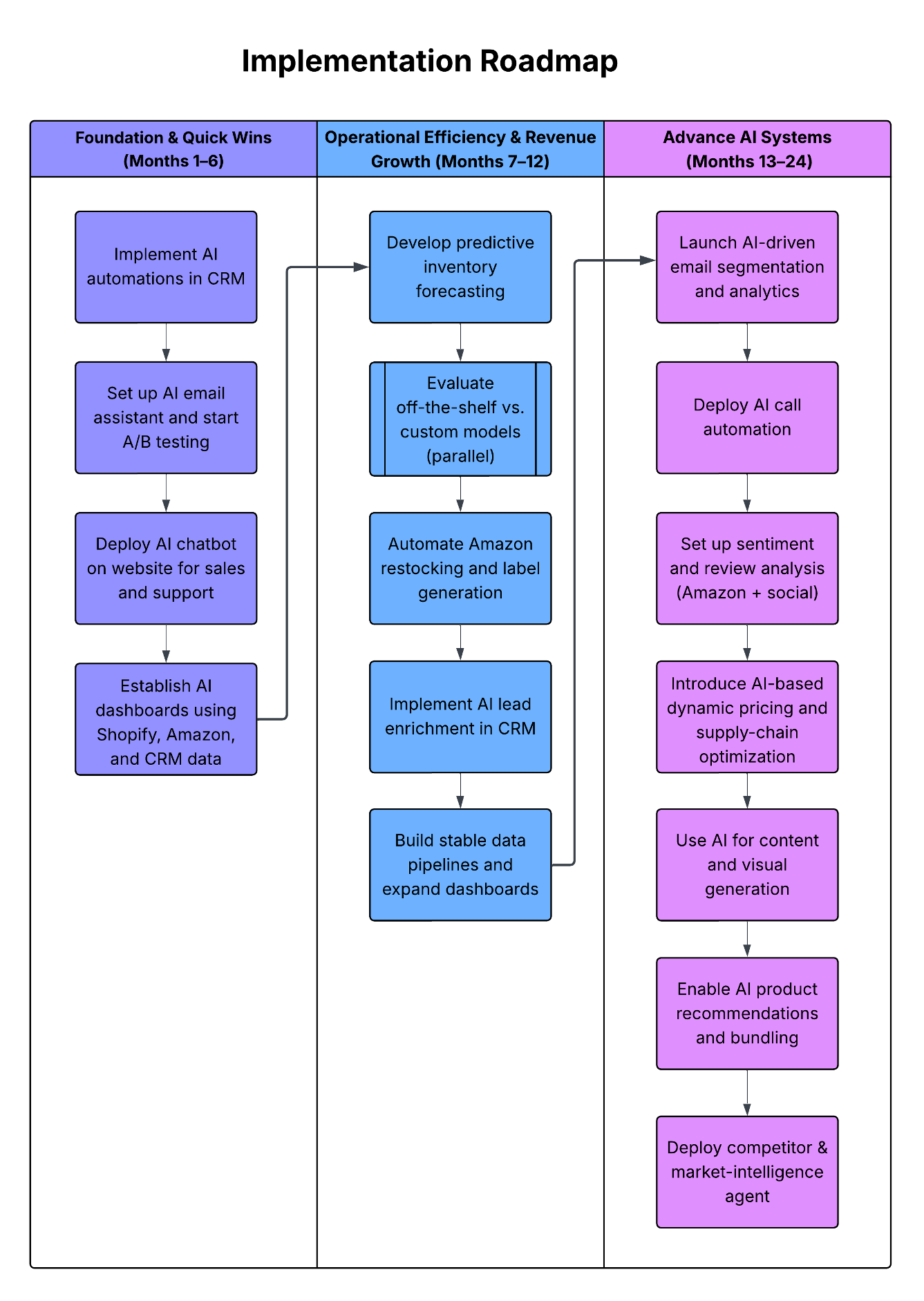
The roadmap is structured deliberately to build foundational systems first, then layer operational automations, and finally add advanced AI capabilities as data quality improves. Each phase is ordered based on dependency, expected impact, and the speed at which value can be unlocked.
This phase focuses on systems required for all future automation.
AI enabled CRM installation, AI generated email assistance, early chatbot deployment, and the first version of centralized dashboards. These provide immediate time savings, improve pipeline structure, and establish the data foundation required for later forecasting and restocking automation.
Once data and CRM systems are in place, the business adds predictive forecasting, Amazon restocking automation, and AI driven lead enrichment. These initiatives significantly reduce operational workload and protect revenue by stabilizing inventory availability. They also rely heavily on the foundational data structures built in Phase 1.
With operational systems stabilized, the roadmap introduces AI driven segmentation, review sentiment analysis, dynamic pricing experiments, advanced content creation, cross sell recommendation engines, and competitor intelligence. These initiatives rely on clean, unified data and produce more strategic and long term advantages.

The initiatives in the plan create measurable reductions in weekly workload. Forecasting, restocking, reporting, and outreach all become faster and more consistent. This frees meaningful time for Travis and the team to focus on growth activities.
The plan also identifies several areas where revenue can increase. Personalized outreach increases retailer conversions. Improved inventory forecasting reduces the likelihood of out of stock events which protects Amazon ranking and sales velocity. Unified reporting supports better marketing decisions and more efficient ad spend. Recommendation engines increase average order value once deployed.
Together these improvements create a compounding effect where reduced manual work increases throughput, increased throughput drives revenue, and improved data visibility supports better decisions across both brands.